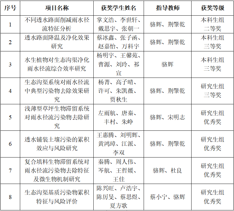
2022年11月18日,第四届“瑞洁特杯”江苏省大学生建筑给水排水创新、创业与实践竞赛颁奖典礼暨闭幕式在江苏盐城举行。本次大赛由江苏省土木建筑学会、南京瑞洁特膜分离科技有限公司主办,河海大学承办。我院土木系学子喜获二等奖1项、三等奖3项、优秀奖4项,本次竞赛实现我院在研究生组学科竞赛中的零的突破,首次获得省级赛事奖项。
土木与港海工程学院近年来在“培养专业技术领域面向未来新技术创新需求的人才”为目标的“新工科”建设需求与引导下,依托于“海洋智能建造”工程建设平台,注重培养学生的科技创新与动手能力,引导学生在学习、科研等工作与国家需求相结合,培养了一大批具有浓厚科学热情,善于解决复杂工程问题的优秀人才。

